Il est important de comprendre que lors d’une analyse, nous identifions des capacités métiers qui interviennent plusieurs fois dans un ou plusieurs processus de bout en bout (End-to-end process – E2E process). De même, lors d’une modélisation, nous devons également tenir compte qu’à partir de données identiques, des règles métiers différentes seront appliquées au sein même de ces capacités.
Pourquoi ? La raison en est qu’au sein des processus les contextes métiers (perçus par un métier et liés aux informations) peuvent variés. Les métiers, donc les capacités, doivent s’adapter à ces variations. Lorsque nous modélisons des flux d’information, il est très difficile d’identifier ces mises en situation de l’entreprise.
Ce que nous verrons dans cet article :
Introduction
Problème : comment savoir s’il s’agit d’une même capacité métier ou d’une nouvelle ? Au risque d’aller à l’encontre même de la définition d’une capacité métier.
Dans un cas comme dans l’autre, l’impact peut être en termes de performance, de flexibilité, de souplesse du SI … Comment donc faire la différence ? Pas évident, car à ce niveau de détails, étant donné le volume de données à traiter à l’échelle d’une entreprise, il peut être difficile de s’y retrouver. C’est pourquoi une technique d’analyse peut nous être utile et prendre tout son sens : l’analyse des états d’une entreprise.
Lorsque les processus d’entreprise ne sont pas assez formalisés (donc pas assez d’informations à disposition), ou au contraire comme c’est souvent le cas trop détaillés (donc beaucoup trop d’informations), les états vont nous permettre de :
- Comprendre rapidement comment la circulation de l’information s’effectue et surtout,
- Rationnaliser les informations utiles pour faire « bouger » l’entreprise.
Ainsi, à un niveau stratégique, attendre l’analyse de tous les processus avant de pouvoir décider et de prioriser ce qu’il y a à transformer n’est pas l’idéal. De ce fait, afin d’éviter de décider à l’aveugle, l’analyse via les états d’entreprise peut aider à soutenir certaines décisions et actions.
Comme nous le verrons ici, au travers d’un cas pratique, en se basant sur l’identification des états d’entreprise, nous pourrons non seulement identifier les capacités métiers d’une administration mais également identifier les priorités de transformation de cette même administration.
De manière générale, cette technique est très intéressante car utilisable tout de suite dans n’importe quelles circonstances.
La théorie
Un état d’entreprise correspond à une situation (contexte métier) dans laquelle une entreprise, ou une administration, s’organise pour assumer les attentes d’un client (usager) dans le but de le satisfaire.
Principe 1 : Les états d’entreprise
Partons d’un principe qui est qu’une entreprise est toujours dans un état. Ce qui signifie que quitter un état est pour une entreprise se mettre automatiquement dans un autre.

Le passage d’un état à un autre ne peut être réalisé qu’au travers de l’exécution d’activités (idéalement cadrées par des processus).
Principe 2 : Les phases et tempos
Lorsque plusieurs états deviennent cohérents entre eux par rapport à un temps donné, nous dirons qu’ils sont dans le même rythme, ou ‘tempo’.

Un tempo est généralement composé de plusieurs temps, ces derniers seront parfois appelés ‘moment’.
Lorsque plusieurs tempos identifient une dynamique de métier cohérente, on parle alors d’une même phase (métier).
Une phase ne peut pas avoir de dépendance opérationnelle avec une autre. Cela signifie qu’une entreprise dans une phase est organisée de manière complètement autonome.
Remarque : Cela ne veut pas dire qu’elle ne peut pas faire appel à des sociétés extérieures dans une même phase. Dans ce cas, elle a juste délégué des activités et responsabilités à une autre société.
Principe 3 : Les points pivots
Le passage d’une phase métier à une autre a un impact fort pour une entreprise. En effet, on considère que ce passage de phase signifie le passage d’un point de non-retour qui, si cela devait malgré tout se faire, signifierait provoquer un impact fort en termes financiers, de performance, d’image (au sens marketing), de qualité de service …
Ces dégradations ne pouvant pas être acceptées, cela signifie au niveau de l’entreprise, de prendre des précautions, soit par exemple d’effectuer des étapes de vérification, de validation avant tout passage de phase. On peut remarquer également des changements organisationnels, c’est-à-dire de déléguer, transférer à une autre organisation interne – ou externe – pour assurer la continuité de service. Tous ces éléments se retrouvent naturellement dans l’entreprise avec le temps et l’expérience. Il faut évidemment les détecter. Par expérience, nous voyons toutefois dans certaines entreprises que le flux d’information n’est pas efficace, car peu cohérent vis-à-vis de ces passages de phase.
Pour visualiser et exprimer ces passages de phase, ces points de non-retour, on parle de ‘point pivot’.
Après l’identification des états d’entreprise, des temps et des phases, nous nous appuierons sur l’identification des points pivots de l’entreprise et de ses déclencheurs, ce qui nous permettra d’identifier les dépendances à forte valeur ajoutée de l’entreprise, pour ainsi entrevoir les flux structurants du système d’information.

Un point pivot est un instant où a lieu une transition métier qui est fixée par une règle d’entreprise de haut niveau. Passé ce point pivot, dans la dynamique métier d’une entreprise, cette dernière ne pourra assumer aucune ‘marche arrière’ sans dégradation de ses activités ou de ses engagements vis-à-vis d’un client.
Le point pivot peut être fixé soit entre 2 états, soit sur un seul. Dans le premier cas, le déclencheur (ou également appelé séquenceur – c’est-à-dire qui donne le rythme) est facile à trouver puisque situé entre les 2 états. Dans le deuxième cas, il faudra être très attentif à sa localisation, car il peut être n’importe où au sein même de la phase.
Quel est l’intérêt de ces changements d’état, de ces tempos, de ces phases, de ces déclencheurs et enfin, de ces points pivots ?
Toutes ces notions sont basées sur des éléments de l’analyse métier d’une entreprise. Or, de mon point de vue toute réflexion basée sur un métier doit aboutir à l’analyse du fonctionnement d’une entreprise. C’est-à-dire aux capacités métiers. Donc comment « attérir » ?
Cas pratique
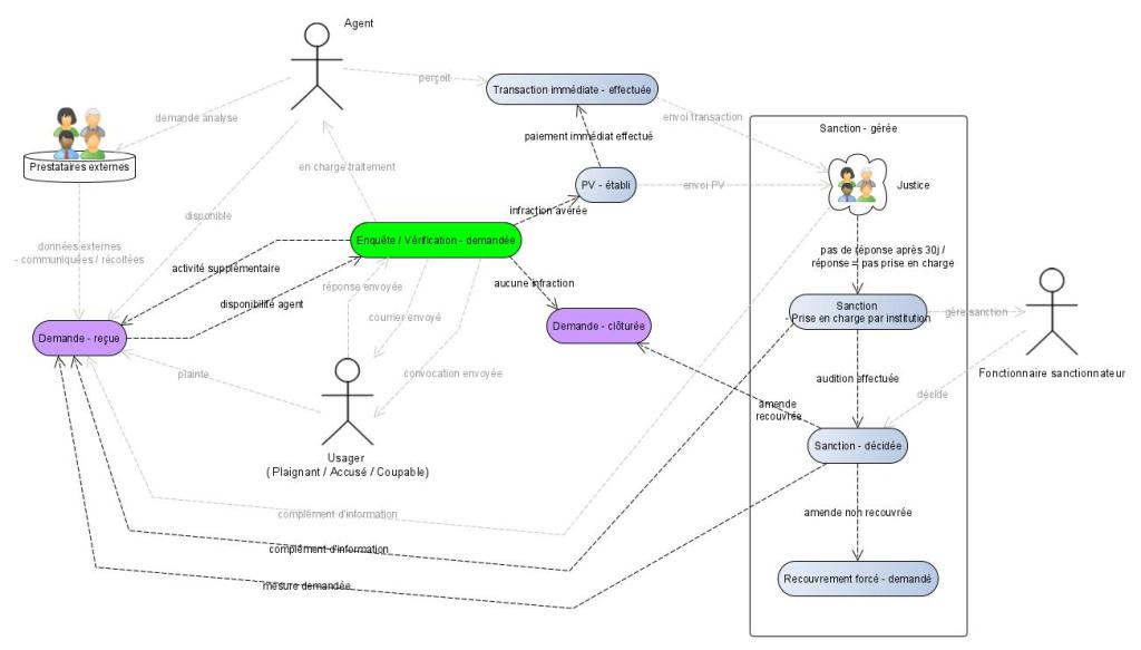
Afin de mieux comprendre ces concepts et leur application, voici un exemple basé sur un métier qui réalise des enquêtes et sanctionne si une infraction est constatée. Ce métier, partie intégrante d’un ministère en charge de la Justice, est dépendant de tribunaux que nous regrouperons sous l’intitulé Justice.
Les états sont visibles à la figure ci-dessous.

En regardant ce schéma, on constate tout de suite sa simplicité. C’est bien la force de ce type d’analyse. Le schéma n’est pas compliqué pourtant il représente le coeur de métier d’une organisation de près de 450 personnes.
De plus il démontre la stabilité d’un système existant : celui d’une administration de type « De l’enquête à la sanction ».
Il faut également se rendre compte que comme pour tout type d’analyse, une validation est nécessaire par les parties-prenantes. De ce fait, la simplicité de cette méthode aidera grandement à l’appropriation des informations par le validateur. Ce qui est non négligeable au regard d’autres méthodes difficiles à aborder soit par leur complexité sémantique, soit par le volume des données à absorber. Pour autant, cette approche n’a pas pour objectif de se substituer aux autres. Elle a juste la prétention d’être un moyen rapide d’aborder une entreprise et son fonctionnement, pour permettre d’aboutir à une décision d’entreprise. Les autres méthodes seront toujours nécessaire pour démarrer une transformation. Par exemple – et évidemment – il sera nécessaire à terme d’analyser les processus.
Cette approche va nous permettre d’infirmer, voire confirmer, rapidement une première roadmap de changement.

La figure 5 montre 2 temps :
- Temps E : il permet au métier des Enquêtes d’être en recherche (récolte) de nombreuses informations sur le terrain. Il comprend l’ensemble des activités permettant d’établir le PV.
- Temps S : il permet au métier de la Sanction de réprimer. Ce temps commence à la réception du PV.
Ces temps mettent en évidence que les phases 1 (constat) et 2 (sanction) sont entièrement autonomes, c’est à dire qu’elles sont capable d’atteindre leurs objectifs indépendamment l’une de l’autre.
De plus, le seul point pivot pouvant basculer d’une phase à une autre est l’état « PV – établi ».
Remarque : L’état « Transaction immédiate – effectuée » ne peut pas être un bon point pivot, puisqu’il est une conséquence à l’établissement du PV. Cet état est donc secondaire, certes important pour l’administration, mais il ne fixe pas prioritairement le tempo de cette administration.
On peut constater également que le déclencheur interne à l’administration des états de la phase 2 est le ‘trigger’ venant de la Justice, extérieur à ce métier, donc hors de contrôle pour agir sur sa dynamique.
Sur base de cette première analyse, on peut identifier les informations nécessaires à la réalisation de ces états. Comme illustré à la figure 6, ci-dessous.

Sur base de ces informations, la réalisation d’un premier modèle conceptuel des données (de niveau entreprise) se dessine comme montrée à la figure 7.

Il reste également important d’identifier les informations dont est responsable ce métier, ainsi que pour celles dont il dépendant. Il faudra donc évaluer les flux d’information. Que nous apprend donc ce schéma conceptuel ?
De manière isolé, hormis pour visualiser une structure certes intéressante, ce schéma seul n’apporte aucune information pertinente pour évaluer cette administration. Toutefois, en le mettant en corrélation avec d’autres informations analysées, un constat assez conséquent va apparaître.
En effet, il ne faut jamais oublier l’autonomie des phases métiers. Or, comme illustré aux figures précédentes, et confirmées par le modèle conceptuel, le point pivot « PV – établi » déclenche des activités métiers dans la phase 2. Comme nous le savons, l’intention de cette dernière est de s’organiser pour réaliser une sanction, d’ailleurs démontrée par le modèle conceptuel. Toutefois, nous savons aussi que le trigger de la phase 2 est extérieur puisqu’il s’agit de la Justice. Ce qui est contraire aux principes mêmes d’autonomie des phases. Un changement dans le fonctionnement de ce métier devrait avoir lieu.
Pour cela, analysons l’architecture fonctionnelle de ce métier.

Sur base des analyses précédentes et du schéma à la figure 8, voici la définition des capacités métiers représentant le métier des Enquêtes et Sanctions :
- Contrôles : cette capacité comprend l’ensemble des métiers (rôles et responsabilités, processus, compétences, moyens techniques et technologiques … ) liés aux recherches, vérifications et constats.
- Coordination des dossiers : ce métier gère la prise en charge et la concordance des demandes par rapport au contexte Usager. Cela comprend les responsabilités liées à la gestion des demandes/plaintes ainsi qu’à la planification des traitements/enquêtes.
- Gestion des sanctions : elle comprend l’ensemble des métiers de la sanction, répression et définition des réparations. Ceci inclut la relation avec la Justice.
On voit, à juste titre, que ces capacités métiers ont été identifiées sur base de l’information gérée, en toute cohérence avec le modèle conceptuel.

La déclaration de ces capacités métiers sur base des états d’entreprise permet l’identification des dépendances opérationnelles. Ce qui en termes de capacités métiers se traduit par la mise en évidence de flux d’information.

Les dépendances opérationnelles, identifiées dans ce schéma, sont de plusieurs types :
- (en bleu) 4 ‘grands’ triggers opérationnels
(3 IN – 1 OUT pour prise en charge totale de responsabilité) - (en jaune) 1 (+2 retours) dépendance opérationnelle
(délégation de responsabilité, mais avec retour pour suivi) - (en orange) 2 transferts d’état
(pour prise en charge totale de responsabilité)
Le cas qui nous intéresse ici est le flux d’information « PV », en lien direct avec le point pivot « PV – établi ».
Comme indiqué par la Figure 10, en analysant les flux d’information sur base des changements d’état et de l’autonomie des phases, il est apparu que :
- L’information « Rapport » n’apporte que très peu d’intérêt (de valeur interne) à l’ensemble des flux, responsabilités et activités du métier ;
- L’information PV est utile uniquement à la phase Sanction ;
- Le point pivot déclaré entre « PV-établi » et Justice n’apporte aucune valeur directe au métier des sanctions ;
Modifions les flux d’information, tels que représentés à la figure 11, pour voir l’impact sur le fonctionnement du métier. Les changements en termes de dépendances opérationnelles sont :
- Suppression des dépendances entre Contrôle et Sanction ;
- Ajout d’une dépendance (Rapport) entre Dossier et Sanction ;
- Ajout d’une dépendance « interne » de Sanction vers Justice.

Ces changements apportent les avantages suivants :
- Réduction de la charge administrative pour le métier des Enquêtes qui ne génèrera qu’un et un seul format de données (le rapport) ;
- Rationalisation des responsabilités de la Sanction (et donc des relations avec la Justice application du principe d’autonomie des phases).
Toutefois, d’autres opportunités sont à prendre en compte. Lorsqu’un système devient plus cohérent sur le rôle de chacun, sans aller à l’homéostasie1 parfaite, il facilite certaines initiatives d’amélioration, telles que la digitalisation des flux d’information, et surtout sous la forme d’évènements opérationnels. Ici, les flux entre Enquêtes et Sanction sont de parfaits candidats à la digitalisation.
En résumé
Cet exemple a permis de montrer l’intérêt de l’analyse par les états d’entreprise, et surtout de mettre en évidence l’utilité de la réflexion sur le fonctionnement d’une entreprise en identifiant les capacités métiers et leurs flux d’information d’une administration.
Le rôle de l’architecte d’entreprise dans ce type d’analyse est de s’assurer de la cohérence et de la pertinence des flux d’information au sein du système d’information. Toute stratégie qui aboutira à une transformation d’un métier et de son SI doit maintenir un objectif de cohérence des flux d’information.
L’investissement dans les flux d’information les plus pertinents par rapport à la Valeur2 est l’une des garanties qu’un architecte d’entreprise peut apporter au succès de l’entreprise.

Laisser un commentaire